联系我们
English
首页
关于我们
服务领域
执业道场
加入我们
联系我们
公司概况
分支机构
主要客户
发展历程
荣誉成就
纳税审核服务
会计外包和税务代理服务产品
常年税务顾问服务
纳税风险评估服务
房地产企业财税咨询服务产品
金融行业涉税服务
境外投资涉税服务
IPO、新三板涉税服务
高新技术认定和研发费加计扣除服务
转让定价服务
税务专项咨询服务
并购重组税务咨询服务
中国大陆
中国香港
新加坡
日本
澳大利亚
巴基斯坦
埃及
马来西亚
英国
印度尼西亚
印度
泰国
中国台湾
德国
中国澳门
土耳其
智利
西班牙
沙特阿拉伯
阿联酋
越南
刚果(金)
几内亚
信永中和国际
中国大陆
中国香港
新加坡
日本
澳大利亚
巴基斯坦
埃及
马来西亚
英国
印度尼西亚
印度
泰国
中国台湾
德国
中国澳门
土耳其
智利
西班牙
沙特阿拉伯
阿联酋
越南
刚果(金)
几内亚
|
税务服务
|
执业道场
|
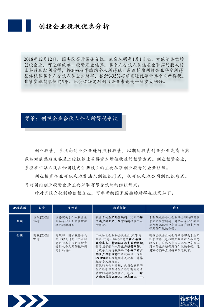
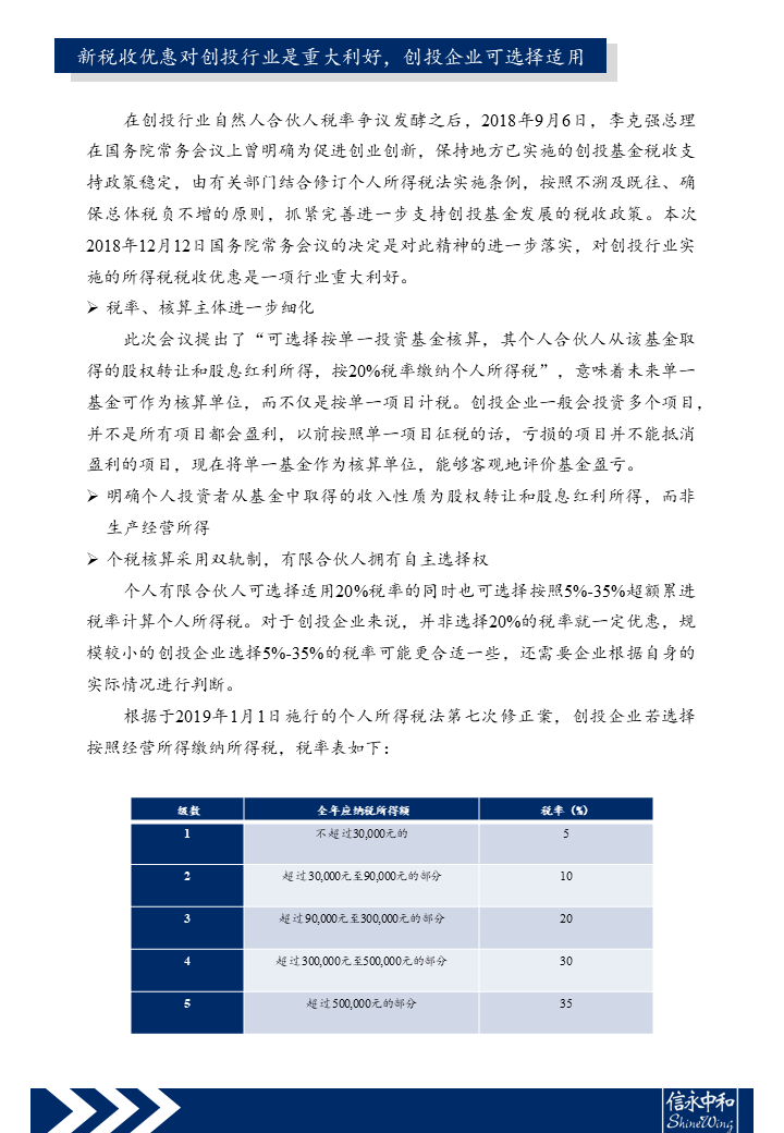
信永中和税务观察——创投企业迎所得税重大利好
信永中和税务观察——创投企业迎所得税重大利好
2018年12月12日
相关推荐
2019年01月17日
信永中和税务观察——小微企业税收新政,应对策略是关键
2018年12月12日
信永中和税务观察——创投企业迎所得税重大利好
2018年07月17日
财务共享中心的发展趋势